关于公布2025年数字适老助残产品和服务典型案例的通知
工信厅联信管函〔2026〕126号
各省、自治区、直辖市通信管理局、工业和信息化主管部门、民政厅(局)、交通运输厅(委)、文化和旅游厅(局)、金融监管局、残联,相关单位:
根据《工业和信息化部等六部门办公厅关于推荐2025年数字适老助残产品和服务典型案例的通知》(工信厅联信管函〔2025〕224号),经自愿申报、省级推荐、专家评审和网上公示,确定62个2025年数字适老助残产品和服务典型案例(名单见附件),现予以公布。
请各单位对入选案例加大支持力度,加强优秀成果宣传推广,推动老年人、残疾人等群体在信息化发展中的获得感、幸福感、安全感稳步提升。
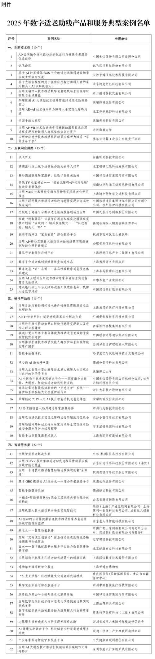
附件:2025年数字适老助残产品和服务典型案例名单
工业和信息化部办公厅
民政部办公厅
交通运输部办公厅
文化和旅游部办公厅
金融监管总局办公厅
中国残联办公厅
2026年3月26日

投稿与新闻线索:邮箱:tuijiancn88#163.com(请将#改成@)
特别声明:光纤光缆行业企业推荐网转载其他网站内容,出于传递更多信息而非盈利之目的,同时并不代表赞成其观点或证实其描述,内容仅供参考。版权归原作者所有,若有侵权,请联系我们删除。